2026-01-29
www.kaiyun.com开云科技近50MW工商业分布式项目集中完工,赋能多元产业场景
了解详情
2026-04-08 04:22:00
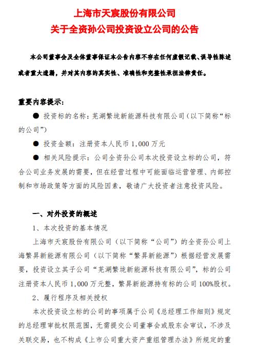
3月17日,天宸股分发布关在全资孙公司投资设立公司的通知布告。 通知布告显示,天宸股分的全资孙公司上海繁昇新能源有限公司(简称“繁昇新能源”)按照谋划成长需要,投资设立其子公司“芜湖繁垅新能源科技有限公司”,标的公司注册本钱人平易近币 1,000 万元整,繁昇新能源持有标的公司 100%股权。 芜湖繁垅新能源科技有限公司谋划规模包括储能技能办事;合同能源治理;技能办事、技能开发、技能咨询、技能交流、技能让渡、技能推广。 

