2026-01-29
www.kaiyun.com开云科技近50MW工商业分布式项目集中完工,赋能多元产业场景
了解详情
2026-04-08 00:37:30
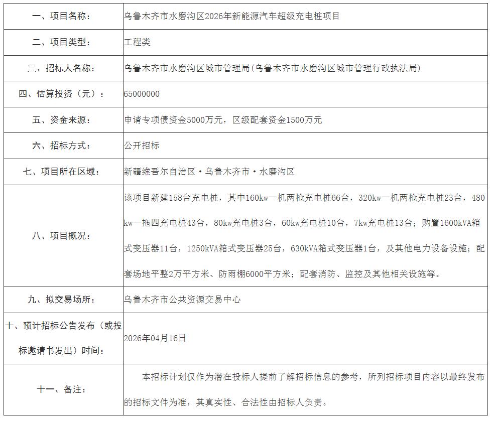
近日,新疆乌鲁木齐市水磨沟区2026年新能源汽车超等充电桩项目招标规划发布。 据通知布告显示,该项目估算投资6500万元,该项目新建158台充电桩,此中160kw一机两枪充电桩66台,320kw一机两枪充电桩23台,480kw一拖四充电桩43台,80kw充电桩3台,60kw充电桩10台,7kw充电桩13台;购置1600kVA箱式变压器11台,1250kVA箱式变压器25台,630kVA箱式变压器1台,和其他电力装备举措措施;配套园地平整2万平方米、防雨棚6000平方米;配套消防、监控和其他相干举措措施等。 原文件以下: 